695 浏览工银理财被罚710万元丨Thunes与建行推出数字人民币跨境收付款方案
No.1 节能风电发布防诈公告
节能风电10月23日公告,近日,公司再次接到群众反映,仍有不法分子假冒本公司名义,利用伪造手机 APP、微信群及虚假网络平台等方式进行诈骗活动。为维护公司合法权益,避免人民群众遭受损失,保护人民群众的财产安全,公司再次郑重提醒,近期在网络中出现的“中节能”“中国节能”等手机理财APP和网络投资理财登录地址均是不法分子发布的虚假信息,其中所谓的节能风电所属风电项目投资理财产品均是诈骗活动。
节能风电是一家由央企中国节能环保集团有限公司控股的上市公司,在生产经营活动中,公司的投融资活动都通过合法途径规范操作,不会开展民间集资活动。节能风电从未发布过民间理财产品和相关的 APP、网络链接等信息,未授权任何个人或单位开展上述业务,以后也不会发布此类信息或授权任何个人或单位开展此类业务。
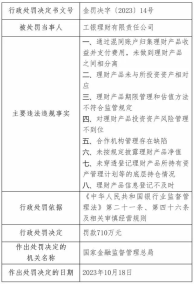
No.2 工银理财被罚710万元
据国家金融监管总局网站消息,近日,针对“理财产品未与所投资资产相对应”等八项违法行为,总局对工银理财有限责任公司罚款710万元。

No.3 支付宝上线长辈支付提醒
日前,支付宝宣布上线“长辈支付提醒”。用户打开支付宝,可在【我的】-【设置】-【支付设置】-【支付实验室】中点开【长辈支付提醒】,添加想守护的长辈的支付宝账户。
添加完成后,长辈在开通除出行打车地铁外的免密支付、自动扣款、帮人代付、赠送他人亲情卡等涉及资金交易场景时,支付宝会第一时间发送消息通知用户,以便其联系长辈了解情况,提醒长辈提高警惕,守护资金安全。
No.4 Thunes与中国建设银行联合推出数字人民币跨境收付款方案
10月23日,全球B2B支付基础设施平台Thunes宣布与中国建设银行(下称“建行”)联合向客户推出基于数字人民币为应用载体的跨境收付款解决方案。
据悉,Thunes公司与建行正在合作探索的数字人民币跨境收付款解决方案,包括出口跨境电商数字人民币收款及个人留学项下数字人民币跨境汇出汇款场景。
今年6月,Thunes宣布在北京丰台丽泽商务区成立大中华区总部——易付达网络技术服务(中国)有限公司(简称Thunes中国),以更好地支持其在大中华区的业务发展。
No.5 上海:全市ATM机外卡支取人民币现金覆盖率达到90%以上
上海市商务委员会主任朱民在10月23日国新办举行的发布会上介绍,第六届进博会期间,展客商如果出现证件遗失、遗忘等情况,还可以通过进博会官方APP、小程序激活并使用电子证件应急入场。
同时,为了更好服务境外人士消费支付的习惯,上海推出了外卡POS机、外卡取现、移动支付绑外卡等支付便利化组合服务。其中聚焦商业、宾馆、景区、文化活动场所、机场车站等重点消费场景,大幅提升重点商户外卡POS机覆盖率,尤其是国家会展中心场馆内和场馆周边的配套商业体,实现外卡POS机全覆盖。
目前,全市的ATM机外卡支取人民币现金覆盖率达到90%以上。
No.6 苏州银行:第三季度净利润同比增长22.19%
苏州银行10月23日晚间发布第三季度报告,第三季度实现营业收入29.18亿元,同比下降4.96%;归属于上市公司股东的净利润11.28亿元,同比增长22.19%。截至9月底本集团不良贷款率0.84%,较年初下降0.04个百分点;拨备覆盖率524.13%,较年初下降6.68个百分点。
No.7 Airtel Money Tanzania与TerraPay展开合作
Airtel Money Tanzania与跨国支付网络TerraPay展开合作,推出了国际汇兑服务,旨在帮助Airtel Money客户在阿联酋(UAE)境内的收款终端上通过Airtel Money账户进行购物,而无需任何额外费用。此次合作是一次战略性的举措,旨在提升该国的金融兼容性,并将推动面向无现金经济的转型。
No.8 中邮理财被罚340万元
据国家金融监管总局网站消息,近日,针对“理财产品净值未及时反映底层资产风险”“未按实际投资收益情况向投资者支付收益”等七项违法行为,总局对中邮理财有限责任公司罚款340万元。
No.9 上海一科技公司软件工程师篡改ETC余额,一年私吞260余万元
2023年9月,上海市公安局浦东分局北蔡派出所接到某科技公司员工张女士报案称,其公司发现计算机系统被他人篡改数据,导致公司账户存在钱款损失。
一系列证据显示,监守自盗的可能性较大,经过民警5个小时的缜密侦查,嫌疑人曹某最终迫于压力主动投案自首。
2022年8月,嫌疑人曹某发现所在公司的网站后台有漏洞,身为软件工程师的他铤而走险,用其母亲的身份证自行注册了一个ETC账户,并绑定其母亲的银行卡。随后,曹某以每隔一周,每周4至5次,每次1万元的频率,陆续从该账户内提取了230余万元,曹某又利用朋友的身份证,再次办理账号,以同样的方式再次从公司提现36万元。目前,犯罪嫌疑人曹某因涉嫌盗窃罪已被浦东警方依法刑事拘留,该起案件正在进一步审理中。
No.10 小米金融在天津成立商业保理公司
爱企查App显示,近日,天星(天津)商业保理有限公司成立,法定代表人为岳凯,注册资本为4亿元人民币,经营范围为商业保理业务。股权穿透图显示,该公司由小米金融(香港)有限公司间接全资持股。
No.11 央行上海总部等九单位联合召开上海科创金融服务能力提升专项行动大会
人民银行上海总部、上海市科委、金融监管总局上海监管局、上海证监局会同上海市地方金融监督管理局、市发改委、市经信委、市财政局、市知识产权局联合召开科创金融服务能力提升行动大会。会议发布了上海科创金融服务能力提升专项行动方案。方案包括推动银行保险机构建立与科技型企业相适应的组织架构、内部管理制度和产品体系,加大科技保险运用的深度和广度、推动知识产权质押融资提质增效,支持辖区科技型企业借助多层次资本市场发展壮大,充分发挥政策引领作用,加强银企对接、做好政策宣传解读等五方面20条举措。
No.12 沪农商行:获得证券投资基金托管资格
沪农商行公告称,公司于近日取得中国证监会《关于核准上海农村商业银行股份有限公司证券投资基金托管资格的批复》(证监许可〔2023〕2335号)。根据该批复,本公司的证券投资基金托管资格已获核准。
